更多公告
历年真题
 
16人|郑州人才发展集团下属子公司招聘

一、公司简介

郑州人才发展集团有限公司是郑州市市管企业(重点管理企业),是承担郑州市委、市政府实施人才战略的市场化平台,由市委组织部(市委人才办)负责业务指导,由市政府授权市财政局履行出资人职责,注册资本5亿元,涵盖六大职能定位:人才引进及服务;人力资源服务及管理咨询;科技中介及技术服务;园区管理和创业空间服务;创业投资服务;教育咨询及业务培训。郑州人才发展集团有限公司遵循党管人才根本要求,落实“郑州人才计划”,以服务“四个高地”建设为总目标,聚焦“人才、科创、教育”三大主业,突出履行“经营性”“服务性”两大职责,着力构建“人才+资本+产业+园区+研发平台+服务”全链条发展路径,服务人才“创业、创新、创造”,努力形成三位一体、协同共生、共创共长的经营局面,全力搭建城市高端人才引聚主平台、全国人才高地建设大平台、国际人才交流合作新平台,为郑州国家中心城市现代化建设和高质量发展提供坚实的人才支撑。

二、招聘岗位

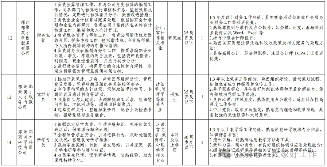
此次集团各子公司公开招聘工作人员16名。招聘岗位及有关要求见《郑州人才发展集团下属子公司公开招聘岗位任职条件表》(附件1)。

三、报名条件

(一)

基本条件

1.具有良好的职业道德。有强烈的使命感和责任感,遵纪守法,诚实守信,能自觉维护企业的利益,有良好的职业信誉和诚信记录;

2.具有较强的业务能力和创新思维,执行能力出色;具有一定的专业素质,熟悉行业政策及相关法律法规;

3.具有良好的身心素质。有健康的身体和职业心态,心理承受与调适能力较强,能够适应复杂环境,胜任繁重工作;

4.具有材料完备且存放地址准确的人事档案。

(二)

有下列情形之一的不得报名应聘

1.刑事处罚期限未满或者涉嫌违法犯罪正在接受调查的人员;

2.尚未解除党纪、政纪处分或正在接受纪律审查的人员;

3.曾被开除公职的,或近年在公务员招录、事业单位公开招聘考试中被认定有舞弊等严重违反招聘纪律行为的人员;

4.存在法律法规、党纪政纪和有关政策规定不得聘用的其他情形;

5.存在竞业限制等影响聘用有关情形的。

四、招聘程序

本次招聘按照发布公告、网上报名、简历筛查、资格审查、综合考评、体检、组织考察(背景调查)、公示、聘任等程序进行。

(一)

发布公告

本次招聘通过智联招聘河南分公司、郑聘英才等微信公众号发布招聘公告。

(二)

网上报名

1、报名时间:自公告发布之日起至2025年4月5日18:00,逾期不再受理。

2.报名方式:本次报名仅受理网上报名。

应聘人员可直接登录以下网址报名:

http://zzrcfzjt2025.zhaopin.com/

报名时需按要求如实填写相关信息,同时上传以下资料:

(1)本人有效身份证;

(2)本人毕业证、学位证、《教育部学历证书电子注册备案表》及《中国高等教育学位在线验证报告》(有多个教育经历的,要提供全部学历、学位证书;留学回国人员需提供由教育部留学服务中心认证的《国外学历学位认证书》);

(3)本人职(执)业资格证、专业技术资格(职务)证书、主要荣誉证书、近年来主要工作业绩(成果)、获奖材料等。

3.报名人员要按要求提交报名材料,提交的报名材料应当真实准确、完整。年龄和工作年限计算时间截至2025年2月28日。

(三)

简历筛选、资格审查

本次报名通过线上方式进行简历筛查、资格审查,结合招聘岗位的任职条件,对应聘人员的报名材料进行简历筛查、资格审查,资格审查工作贯穿于招聘全过程。结合应聘者简历,对应聘人员进行资格审查和初次筛选,每个岗位按照招聘数量一定比例择优确定进入综合考评人选。通过简历筛选及资格审查的应聘人员进入下一环节,未通过者不再另行通知。

(四)

综合考评

综合考评包括笔试、面试两个环节,具体时间、地点等事宜另行通知。

更多题库进入豫考题库中心真题模拟/专题训练

1.笔试环节。根据笔试成绩由高到低排序,按照招聘名额1:5的比例从高分到低分依次确定进入面试人选(最后一名成绩相同的一并进入面试)。

2.面试环节。根据面试成绩由高到低排序,按照招聘名额1:1的比例确定体检人选。

(五)

体检

体检标准参照国家公务员录用体检通用标准及有关规定执行,体检时间、地点另行通知。若有体检不合格者,按该岗位面试成绩由高到低的顺序递补体检人选。

(六)

组织考察(背景调查)

按照程序对体检合格人员进行组织考察(背景调查)。考察结果不合格或主动放弃的,按该岗位面试成绩由高到低的顺序递补。

(七)

公示及聘任

按照程序对组织考察(背景调查)合格人员进行为期5个工作日的公示,公示无异议人员办理聘任手续,签订劳动合同。

五、其他事项

(一)每人限报1个岗位。各个招聘环节中,不通过者不再另行通知。

(二)资格审查工作贯穿招聘全过程,应聘人员提供的有关信息必须真实有效,凡发现应聘人员提供虚假信息或有其他严重舞弊行为的,立即取消其参考资格,并视情况追究有关人员的责任。

(三)应聘报名时,须准确填写本人手机号码,并保持通讯畅通;若因本人原因导致无法及时联系的,自行承担责任。

(四)本次招聘面向社会,本着平等竞争、择优录用的原则按程序进行。

(五)如招聘环节中因不合格或弃权等原因而造成岗位空缺的,招聘岗位可空岗。

(六)公开招聘的最终解释权归郑州人才发展集团有限公司所有。

咨询电话:

0371-60920969(郭老师)

咨询时间:

工作日上午8:30-12:00,下午14:00-17:30

1.jpg

5.jpg

2.jpg

3.jpg

4.jpg